taptap软件ios下载
关于学会
|
加入学会
|
联系我们
邮箱
首页
taptap下载这个app
学会简介
学会章程
学会服务
联系我们
taptap点点
taptap点点
taptap点点登录APP
政策标规
taptap点点亚洲体育
自动化仪表
分析仪器
taptap点点官网
传感器
仪器材料
电子电工
试验设备
环境监测
光学仪器
控制系统
产业资讯
专家风采
科学技术奖
成果展示
taptap点点官网登录入口
会议交流
会员中心
学会会员
学会动态
学会活动
加入学会
下载专区
taptap点点官网注册账号
您当前的位置:
首页
>
taptap点点
>
政策标规
点点手机版苹果版下载
taptap点点
taptap点点登录APP
政策标规
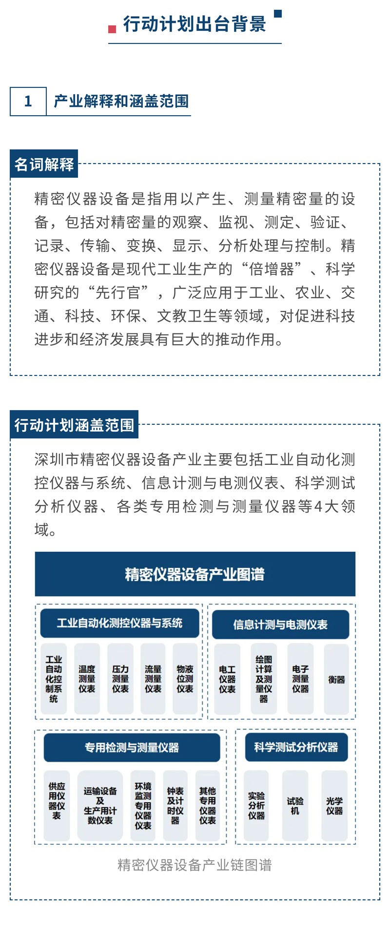
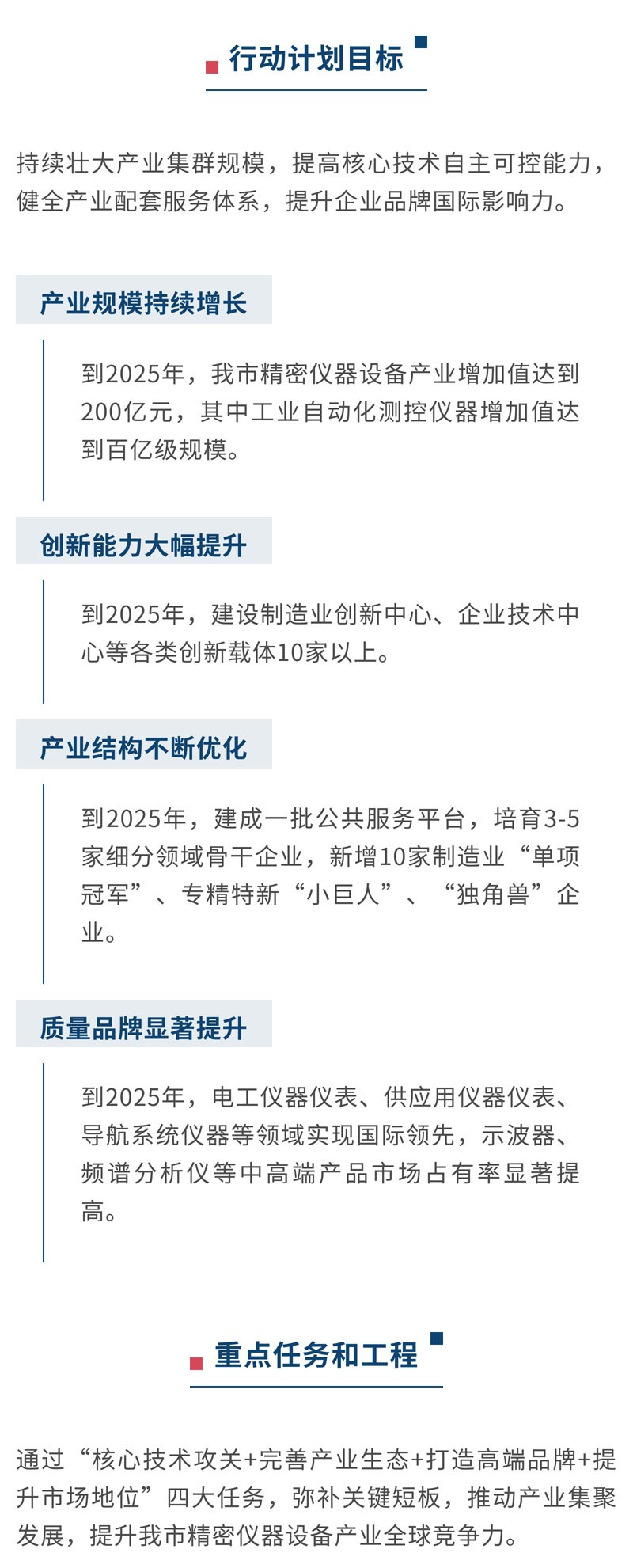
政策观察 | 深圳精密仪器设备产业的知识点就在这里!
来源:
深圳国家高技术产业创新中心
2022-06-30
字体:
小
中
大
4231
好文章,需要你的鼓励
上一章
留言
分享至
留言咨询
map